RankDots

Stop AI hallucinations using the RankDots SEO Content Outline Tool

Transform raw keyword clusters into a deeply nested blueprint in 30 seconds. Force your AI writer to follow strict architectural boundaries that eliminate generic fluff.

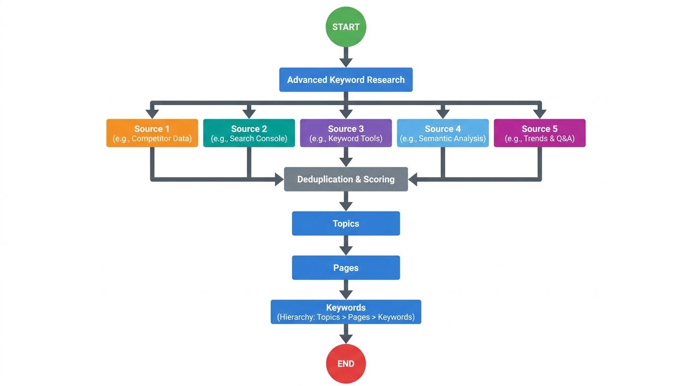
If your AI writer generates generic fluff that misses the mark, the problem isn't the AI—it's the lack of a strict, data-driven framework constraining it. You receive a completed draft from ChatGPT that reads well but completely misses the target search intent and lacks topical depth. An SEO content outline tool fixes this by automating the structural planning phase. The platform analyzes live search results and competitor data to generate a deeply nested, human-controlled framework that forces the AI to follow calculated search intents before drafting begins.

Unconstrained language models fill structural gaps with probability, not facts. Without strict architectural boundaries, modern LLMs wander. These models frequently fabricate details and introduce factual errors into long-form text. Live SERP analysis reflects search engine preferences far better than letting a text generator guess the required subtopics.

You probably know the manual alternative well. The standard process involves staring at fifteen open browser tabs, manually copying and pasting competitor H2s and H3s into a giant spreadsheet just to build the skeleton of a single pillar page. This manual brief-building workflow eats up hours per article. It stalls production.

Intent-driven clustering stops AI hallucinations and builds stronger pillar architectures.

SEO Content Outline Tool capabilities

database

Map 200+ semantic terms

Consolidate over 200 semantic terms directly into your blueprint. This ensures comprehensive topical coverage without managing complex external spreadsheets.

lock

Strict parameter enforcement

You can anchor specific brand guidelines—like target audience, voice, and word count—directly to your brief. The AI writer must operate within these fixed boundaries.

layers

Granular subtopic directives

RankDots moves beyond empty headers. It populates precise talking points and bulleted concepts beneath every heading to strictly control narrative direction.

bar-chart-2

Live competitor benchmarking

View exact word counts, media usage, and formatting strategies from current top-ranking pages side-by-side with your active editor.

edit

Inline structural refinement

An inline menu lets you highlight specific outline sections to adjust phrasing, simplify language, or pivot the tone across seven distinct variants before you generate the final draft.

sliders

Full editorial authority

Adjust heading hierarchies from H1 to H5, format structural lists, or prune irrelevant sections fast. You dictate the final architectural flow.

How RankDots builds your outline

settings slider controls

Define your creative parameters

Before the AI starts, import your target keywords and lock in specific constraints like target audience, tone, and word count.

document list layout

Review the generated blueprint

The SEO Content Outline Tool builds a complete structure in 30 seconds. You review the H2s and adjust the granular talking points manually.

pen writing document

Execute the writing phase

Click create and watch the AI writer draft optimized prose. It strictly follows your approved architectural boundaries without wandering off-topic.

Refine structure directly inside the SEO Content Outline Tool

Once the blueprint generates, the central editor reveals a clean, nested text canvas. Highlight any section to trigger the floating toolbar. You'll quickly adjust heading hierarchies from H1 to H5, format precise bullet points, or click the trash icon to remove tangents. This straightforward layout ensures strict editorial precision before actual writing begins.
Start structuring now
Outline editor interface highlighting a floating toolbar used to adjust heading hierarchies and format lists
Outline editor interface highlighting a floating toolbar used to adjust heading hierarchies and format lists

Topic-first SERP clustering methodology

Moving beyond text-similarity keyword stuffing

Standard SEO tools group terms based on shared vocabulary through natural language processing. If two queries share the same root words, the system automatically clusters them together. RankDots uses live SERP-based agglomerative clustering instead, pulling live Google data to build a complete blueprint in about 30 seconds.

Our Advanced Clustering engine powers this precise intent verification step. The algorithm ignores text similarity and checks the ranking URLs on live Google data. When the top ten search results for two different queries show the same pages, they share a cluster. You target confirmed search patterns, not semantic accidents.

Flowchart comparing basic NLP text-similarity grouping words side-by-side with RankDots agglomerative clustering analyzing live SERP URL overlap

Preventing keyword cannibalization naturally

Text-similarity grouping frequently misaligns your site architecture. You might notice two recently published articles cannibalizing each other in search results because a legacy tool grouped them based on similar phrasing, ignoring that users wanted different answers. Our topic-first methodology checks live ranking URLs to prevent this overlapping. You'll build a topical map first, then assign keywords to pages based on verified intent overlap. Every page serves a distinct purpose.

Mapping intent distributions for pillar architectures

Search intent rarely maps to a single category. Traditional platforms assign a single binary label to a keyword and move on. RankDots calculates percentage distributions for search intent instead. You see the breakdown: 55% informational, 30% commercial, and 15% navigational.

The percentage data shows exactly when a query requires a blended page structure. You map these nuanced clusters to your site architecture. The platform routes the dominant intent to a broad pillar page and organizes specific variations into supporting cluster content. Your resulting outline matches the complex intent profile that search engines already reward.

See why RankDots is #1

Ryan K
“I don’t have time to dig through keywords all day. RankDots showed me what to write about, and it actually worked. Simple as that.”
Ryan K.,
Founder of Hollow Creek Supply
Melissa J
I’m not an SEO expert, but RankDots made it easy to find the right topics and publish fast. It’s like having an in-house SEO team—without the overhead.
Melissa J.,
Founder of Oak & Bloom Interiors
David M
“As an agency, we’ve tried dozens of tools — RankDots is the first that gets keyword clustering and AI content generation right.”
Danielle M.,
Founder of an SEO Agency
Tanya R
“It’s like having an SEO strategist built into our workflow. The topic clusters are spot-on, and the content drafts give us a huge head start.”
Tanya R.,
Content Marketing Manager

Pick your plan

Plans for individuals, teams, and agencies. Cancel anytime.
Monthly Annually Save 40%
Starter
$
49
/mo
Order now
Features
3 projects per month
8,000 keywords per project
10 AI articles per month
Smart keyword discovery (AI + search data)
Intelligent topic clustering
Potential growth analysis
Topic-level content creation
Best offer
Business
$
99
/mo
Order now
Features
8 projects per month
12,000 keywords per project
20 AI articles per month
Smart keyword discovery (AI + search data)
Intelligent topic clustering
Potential growth analysis
Topic-level content creation
Keyword export
Agency
$
169
/mo
Order now
Features
15 projects per month
20,000 keywords per project
40 AI articles per month
Smart keyword discovery (AI + search data)
Intelligent topic clustering
Potential growth analysis
Topic-level content creation
Keyword export
Enterprise
$
299
/mo
Order now
Features
20 projects per month
35,000 keywords per project
60 AI articles per month
Smart keyword discovery (AI + search data)
Intelligent topic clustering
Potential growth analysis
Topic-level content creation
Keyword export
Starter
$
29
/mo
Order now
Features
3 projects per month
8,000 keywords per project
10 AI articles per month
Smart keyword discovery (AI + search data)
Intelligent topic clustering
Potential growth analysis
Topic-level content creation
Best offer
Business
$
58
/mo
Order now
Features
8 projects per month
12,000 keywords per project
20 AI articles per month
Smart keyword discovery (AI + search data)
Intelligent topic clustering
Potential growth analysis
Topic-level content creation
Keyword export
Agency
$
99
/mo
Order now
Features
15 projects per month
20,000 keywords per project
40 AI articles per month
Smart keyword discovery (AI + search data)
Intelligent topic clustering
Potential growth analysis
Topic-level content creation
Keyword export
Enterprise
$
169
/mo
Order now
Features
20 projects per month
35,000 keywords per project
60 AI articles per month
Smart keyword discovery (AI + search data)
Intelligent topic clustering
Potential growth analysis
Topic-level content creation
Keyword export

Frequently asked questions

How does the AI outline generator work?

Skip the manual SERP analysis. The SEO Content Outline Tool automates your structural planning phase by analyzing live search results and competitor data. This process generates a deeply nested, human-controlled framework before any drafting begins. You'll establish strict boundaries that force your final article to match calculated search intents.

Can I customize the outlines generated by the tool?

Yes, you keep complete editorial authority over the entire framework. RankDots has an interactive formatting toolbar that lets you manually adjust heading hierarchies from H1 to H5 or delete irrelevant tangents. You can even apply inline AI tools to tweak phrasing and lock in strict brand alignment before you write.

How does an outline generator help improve SEO and beat writer's block?

A structured blueprint eliminates the blank page and actively prevents structural flaws like keyword cannibalization. RankDots establishes a topical map based on verified intent overlap, which means every new asset serves a distinct purpose. You'll start writing with a fully sequenced roadmap that drives predictable organic performance.

Does the outline tool calculate search intent?

Yes, RankDots calculates exact percentage distributions for search intent instead of relying on a single binary label. You'll see the precise breakdown showing how much of a query requires an informational versus a commercial response. This exact visibility lets you craft blended content formats that secure a clear competitive advantage.

Can I export and share the generated outlines with my team?

You don't need to export anything. The finalized blueprint feeds directly into the active document generator for immediate team execution. Once you approve the structure, simply trigger the AI writer to execute the drafting phase right inside the central editor. This consolidated workspace maintains total architectural authority from the initial brief to the polished draft.

Master structural control using the RankDots SEO Content Outline Tool.

Drop manual spreadsheet cross-referencing and map your intent-driven strategy directly. You'll naturally prevent structural flaws and drive faster content deployment across your entire site.